1. 논리회로
#디지털 회로 0 1
Off On
Low High
가. AND 회로
▣ 입력 신호 A, B가 있을 때 출력이 나오는 회로이며 스위치의 직렬회로이다.
① 논리기호 및 논리식

② #타임차트


AND는 직렬 회로이며 교집합으로 이해하면 된다. 입력 신호가 모두 "1" "On"이 되어야 출력신호가 나타난다.
나. OR 회로
▣ 입력 A, B 중에 하나마 "1"이 되어도 출력이 생기는 논리회로이다.
스위치는 #병렬회로 이며 집합으로는 합집합이다.
① 논리기호 및 #진리표

② 회로도 및 타임차트


마. NOR회로
▣ OR회로와 NOT회로의 합으로서 OR회로를 부정하는 판단기능을 갖는 회로이다.

바. EX - OR 회로 (배타적 OR, Exclusive OR)
▣ 입력측의 값이 같을 때에는 출력이 나타나지 않고 입력값이 서로 다를 경우에 출력이나 나타나는
논리적 합(Exclusive OR) 회로라고 한다.
① 논리기호 및 논리식

② 시퀀스 회로도


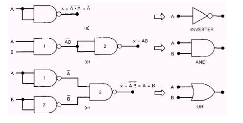
사. 논리식 요약



아. 논리회로 변환
① NABD 게이트의 3가지 연산 변환

2. 부울대수
▣ 임의의 회로에서 일련의 기능을 수행하기 위한 가장 최적의 방법을 결정하기 위하여
이를 수식적으로 표현하는 방법을 #부울대수 (Boolean algebra)라 한다.
가. 부울대수 의 정리
(정리1) X + 0 = X X · 0 = 0
(정리2) X + 1 = 1 X · 1 = X
(정리3) X + X = X X · X = X
(정리4) X + X = 1 X · X = 0
(정리5) X + Y = Y+ X X · Y = Y · X ( #교환법칙 )
(정리6) X + (Y + Z) =(X + Y) + Z, X(YZ) = (XY)Z : #결합법칙
(정리7) X(Y+Z) =XY+XZ, X+YZ = (X+Y) (X+Z) : 배분법칙
(X+Y) (Z+W)=XZ+XW+YZ+YW : #배분법칙
(정리8) X+XY = X, X+XY = X + Y : #흡수법칙
나. #드모르간의 정리

【 출제 예상 문제】
1. 그림과 같은 무접점회로는 어떤 논리회로인가 ? ③

① NOR ② OR ③ NAND ④ AND
[해설] NAND 게이트 회로도
2. 그림과 같은 계전기 접점회로를 논리식으로 나타내면 ? ①

[보기]

[문제6]

7. 그림과 같은 논리회로의 출력 X는 ? ④

[보기]

8. 그림과 같은 논리회로의 출력 L을 간략화한 것은 ? ②

[보기]

9. 그림과 같은 논리회로는 ? ②

① OR회로 ② AND 회로 ③ NOT 회로 ④ NOR 회로
10. 입력신호 A,B가 동시에 "0"이거나 "1"일 때만 출력신호 X가 "1"이 되는 게이트의 명칭은 ? ①
① EXCLUSIVE NOR ② EXCLUSIVE OR ③ NAND ④ AND
[해설] 진리표를 작성하여 해당 논리회로를 추정해 본다.
|
A
|
B
|
X
|
|
0
|
0
|
1
|
|
0
|
1
|
0
|
|
1
|
0
|
0
|
|
1
|
1
|
1
|
[논리식]

'소방설비기사 (전기) > 소방전기일반' 카테고리의 다른 글
| 반도체 소자의 종류 (다이오드, 트랜지스터) (0) | 2023.02.26 |
|---|---|
| 반도체 소자 (0) | 2023.02.25 |
| 시퀀스 제어회로의 일반 개념 (0) | 2023.02.25 |
| 블록선도와 전달함수 : 자동제어계 (0) | 2023.02.24 |
| 자동제어 (비례제어, 미분제어, 적분제어) (0) | 2023.02.23 |








