1. 배선차단기(MCCB) 구조
가. 배선용 차단기의 역할
[배선용 차단기 (MCCB : Molded Case Circuit Breaker)]
① 회로에 이상이 생겼을 때 전로를 차단함으로써 기기 고장이나 화재 발생 방지
② 과부하 차단 및 단락전류와 같은 사고전류 차단
③ 퓨즈를 사용하지 않아 NFB (No Fuse Breaker)라고도 함
④ 내부에는 Bi-Metal이라는 금속이 들어 있음
※ Bi-Metal : 특성이 다른 두가지 금속을 결합시킨 것, 규정치 이상의 전류가 흘러 저항 열이 발생하면 열 특성이 적은 쪽으로
휘게 되고 트립바가 회전하면서 트립이 이루어짐
나. 배선용 차단기의 규격

⑨ Ui 1,000V : Ui는 정격절연전압으로 1000V 까지 절연가능하다는 의미
⑩ Uimp 8kV : Uimp : 정격임펄스 내전압으로 낙뢰 등의 전압에 견디는 전압
나. 배선용 차단기의 구조

[내부모습]

다. 배선용 차단기 보조장치



▣ 절연베리어(Insulation) : 차단기 단자간 홈에 설치하여 상간 절연성능을 향상시켜 줌
라. 절연 거리
▣ 차단기간 또는 차단기와 패널, 부스바 및 기타 인접한 장치간에 안전을 위한 거리 확보
▣ 절연거리는 차단기의 차단용량에 따라 달라짐
⊙ IEC 60947-2의 규격에 정해져 있고 시험을 통해 확인
▣ 단락전류가 발생하여 차단기가 동작하게 되면 고온의 이온화된 가스가 발생하며 가스는 차단기의 전원측에 설치된 방출구로
배출됨
▣ 배선용차단기 종류에 따라 판넬상부와 이격거리 A는 제조사의 설치규정에 맞는지 확인

▣ 배선용차단기의 전선 접속 방식에 따라

▣ C1과 C의 이격거리가 제조사의 설치규정에 맞는지 확인 !!
▣ 차단기 주단자의 절연길이, 철재패널인 경우 측면판까지 절연거리, 전선의 심선노출부분의 노출길이, 차단기가 나란히 옆으로
설치된 경우 이격거리 등이 제조사의 설치규정에 맞는지 확인!!
마. 절연장치
[단자커버 (Terminal Cover)]
▣ 차단기의 전원, 부하측 단자를 외부와 절연시켜 사람의 손이나 드라이버 등 도구가 단자 및 전선과의 접속부에 직접 닿아 발생
할 수 있는 감전 및 단락사고 사전에 방지
▣ 절연베리어와 같이 사용할 수 없음
▣ 차단기의 접속방식에 따라 구분

[절연베리어(Insulation)]
▣ 차단기의 단자간 홈에 설치하여 상간 절연성능을 향상시켜 줌
▣ 차단기가 이미 설치되어 있는 경우, 간단히 조립 가능
▣ 2개 차단기를 나란히 붙여 설치한 경우, 두 차단기 간의 틈에 조립 가능
▣ 전원측의 경우 표준품으로 제공, 부하측에 사용할 경우 추가 구입
▣ 단자커버류와 같이 사용할 수 없음
▣ 부착은 차단기의 절연베리어 취부 홈에 끼워 줌

2. MCCB 개폐장치 조작
가. 외부조작핸들 (D핸들)

▣ 외부핸들 조작시 배선용 차단기를 OFF시켜야 함
나. 외부 조작핸들 동작 검사 방법

▣ 차단기를 리셋하고 ON 상태로 조작한다. ON 상태에서는 도어가 열리지 않음
▣ OFF 상태에서는 패널도어의 개폐가 가능하다.
▣ 차단기가 트립된 상태에서 트립버튼을 눌려 트립시킨다.
※ 차단기가 트립되면 조작핸들레버가 트립위치가 되어 트립원인을 제거한 재투입할 경우
트립위치에서 조작핸들 레버를 OFF 위치로 회전시켜 차단기를 OFF한 후 재투입해야 함
다. 외부 조작핸들 잠금 장치

라. 외부조작핸들 (N핸들)

▣ 잠금판과 잠금레버가 패널도어를 닫은 상태에서 잘 물려지는가 확인
[위치의 수정]
⊙ 부착후 패널도어가 완전히 닫히지 않는 경우
- 패널도어의 뒷면으로 부터 차단기 부착면까지의 치수가 기준에 비하여 짧기 때문
⊙ 패널도어를 닫은 후 도어의 잠김이 되지 않는 경우
- 패널도어의 뒷면으로 부터 차단기 부착면까지의 치수가 기준에 비하여 크기 때문

[패널도어를 닫은 상태에서의 차단기의 조작]

① 핸들을 수직으로 되게 하면 차단기는 ON 상태
② 핸들을 수평으로 되게 하면 차단기는 Off 상태
③ 차단기가 자동 차단된 경우 Trip 위치
④ 핸들을 Reset 방향으로 회전하면 차단기는 Off 상태
[패널도어의 잠김해제]
① 차단기가 On, Off, Trip 상태에서는 로크되어 도어는 열리지 않음
② 차단기가 Off, Trip 상태에서는 핸들을 Open으로 회전하면 로크 해제
③ On상태로 한 채 도어를 열 경우에는 Release 나사를 시계방향으로 회전하면 해제

[패널도어를 연 상태에서의 차단기의 조작]
① 로크되어 차단기는 On 되지 않음
② 로크레버를 당겨 거의 수평이 되도록 하면 On 조작 가능

③ 해제 상태로 된 레버는 도어를 닫으면 자동적으로 복귀
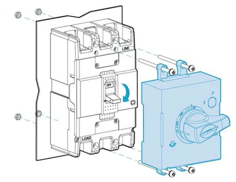
마. 전동개폐장치 (Motor Operator)

⊙ 원방에서 차단기 개폐가 가능한 전동개폐장치를 부속장치로 사용
[전동개폐장치 (Motor Operator)]
⊙ 전동기를 이용한 매커니즘으로 차단기를 원격으로 조작하여 On 및 Off/Reset이 가능하게 만든 장치

바. 수동조작 방법

▣ 수동조작 핸들을 전면의 구멍에 넣고 시계방향으로 돌림
▣ 제품 내부 마이크로 스위치가 동작하기 까지 반바퀴(180°) 돌림
▣ 수동조작 후에는 핸들을 본래의 위치로 돌림
▣ 수동/자동 레버를 본래의 위치로 놓음
[전동개폐장치(Motor Operator)]
▣ 자동 조작 방법
① 수동 / 자동 레버를 Auto측으로 절환
② 원방에서 On/Off 조작시 개폐장치의 종류에 따라 최대 개폐 빈도수를 넘지 말아야 함
③ Om/Off 스위치는 동작전류에 맞는 것 사용
④ 주변 통신기기 등에 장애를 주는 경우에는 전원 입력측에 Noise Filter 사용
⑤ Motor Operator 사용시 On/Off 신호 동시에 투입하지 않도록 주의
⑥ UVT를 사용할 경우 정격전압을 인가 후에 전동조작해야 함
3. 과부하 보호장치 선정 및 설치
가. 보호장치 설치시의 안전 조치
▣ 차단기에는 개방또는 투입의 상태가 명확하게 표시함

▣ 배전반내에서 차단기 조작이 수직방향으로 행해지는 경우 ⇒ 손잡이를 올릴 때 전원이 투입되도록 설치함
▣ 차단기 또는 퓨즈의 작동 : 전기 불꽃에 의해 작업자가 화상을 입지 않도록 차폐를 하거나 화상 위험이 없도록 조치
▣ 차단기의 손잡이 또는 레버가 순간적으로 작동하여 작업자를 다치게 할 수 있는 경우 ⇒ 격리시키거나 충돌 예방조치를 해야 함
▣ 접지도체 : 전동기의 과전류 보호장치는 모든 극의 동시 개방의 경우를 제외하고는 접지도체를 차단해서는 안됨
나. 전원공급회로 보호
[상도체의 보호]
▣ 전원을 공급하는 모든 상 도체에 대하여 과전류 검출을 실시
▣ 과전류가 검출되면 TT계통 또는 TN 계통에서 상 도체만을 이용하여 전원을 공급하는 회로의 경우를 제외하고는
해당 전선만 차단
▣ TT계통에서 중성선 없이 전원을 공급하는 회로의 경우
⇒ 다음 조건을 모두 만족한다면 과전류 검출기를 상 도체 하나에는 설치하지 않아도 됨
⊙ 전원측에 상도체를 동시에 차단하기 위한 차동보호 장치가 설치되어 있고, 전원측의 중성점에 전압이 인가되지 않는 경우
⊙ 3상 전동기에서 단상 차단으로 인한 과전압 보호조치가 있는 경우
[중성선의 보호]

<TT 또는 TN 계통>

▣ 중성선의 단면적이 상도체의 단면적 이상인 경우
⊙ 중성선에 과전류 검출기 또는 차단기 설치 않함
▣ 중성선의 단면적이 상도체의 단면적 보다 작은 경우
⊙ 그 단면적에 적합한 과전류 검출기를 설치하고 과전류가 검출되면 상도체 차단함 (중성선 차단 않함)
▣ TT 또는 TN 계통
⊙ 다음 2가지 조건을 동시에 만족하는 경우 중성선의 과전류 검출을 시행할 필요가 없음
- 중성선이 전원회로의 상 도체 보호장치를 통해 단락전류에 대해서 보호되는 경우
- 정상운전시 중성선에 흐르는 최대 전류가 전선의 허용전류 값 이하인 경우
<IT 계통>

▣ 중성선을 설치한 경우 : 각 회로의 중성선에 과전류 검출기능이 있음
▣ 과전류가 검출되는 경우 : 중성선을 포함한 모든 전선을 차단함
▣ 다만 다음의 경우는 차단이 필요하지 않음
⊙ 설비의 공급전원 측에 설치된 보호장치에 의해 중성선이 단락전류로 부터 보호되는 경우
⊙ 중성선 허용전류의 0.15배를 넘지 않는 누전차단기로 중성선을 보호하는 경우로서, 누전차단기가 중성선을 포함한
모든 전선을 차단하는 경우
[중성선의 차단 및 재접속]

▣ 중성선을 차단하는 경우 (선입 후절)
⊙ 중성선이 상도체 보다 늦게 차단되어야 함
▣ 재접속을 하는 경우
⊙ 중성선이 상 도체 보다 동시 또는 그 이전에 접속해야 함
다. 과부하 보호장치의 선정 및 설치
[과부하 보호장치의 선정]
▣ 다음의 식을 만족하도록 선정해야 함

[과부하 보호장치의 설치]
▣ 전선의 단면적, 종류, 설치방법 등의 변경으로 인해 전선의 허용전류 값이 저하되는 지점에는 과부하 보호장치 설치
▣ 전선의 단면적, 종류, 설치방법 등의 변경이 발생한 곳과 과부하 보호장치가 설치될 위치 사이에 분기회로나 콘센트가 없음
▣ 다음의 조건 중 하나라도 만족하는 경우에는 보호장치를 선로의 하류 부분 중 어느 곳이나 설치할 수 있음
① 단락전류에 대한 보호 조치가 되어 있는 경우
② 단락 위험이 최소화되도록 선로길이가 3m를 넘지 않고, 주변에 가연성 물질이 없는 경우
[과부하 보호장치의 생략]
▣ 당해 선로에 대한 과부하 보호장치 생략 가능
① 전선의 단면적, 종류, 설치방법 등이 변경된 선로에서 전원측의 보호장치에 의해 과부하전류 보호가 유효한 경우
② 단락전류에 대한 보호 조치가 되어 있고, 분기회로나 콘센트가 없어 과부하전류가 흐를 가능성이 없는 선로
③ 통신선, 제어선, 신호선 등의 약전류 선로 및 과부하로 인한 위험성이 크지 않은 지중선 또는 가공선으로 구성된 배전선로
▣ IT 계통에서 과부하 보호장치의 생략은 적용되지 않으나 다음의 조치중 하나 이상의 방법으로 보호되는 경우에는 생략할 수
있음

① 저압전기설비에서의 감전예방을 위한 기술지침에 따른 기본적인 감전보호조치가 된 경우
② 2차 고장발생시 즉각 동작하는 누전차단기에 의해 각 회로가 감전으로 부터 보호되는 경우
③ 다음의 기능을 구비한 절연감시 장치 사용하는 경우
⊙ 초기고장 발생한 경우 회로를 차단하는 기능
⊙ 고장운전의 연속성과 2차 고장의 위험성을 판단하여 수리 또는 지속운전을 결정할 수 있도록 신호를 보내는 기능
▣ 중성선이 없는 IT 계통에서 전원을 공급하는 모든 상 도체에 누전차단기가 설치된 경우
⊙ 상도체 중 하나의 선로에 과부하 보호장치를 생략할 수 있음
[안전상의 이유로 과부하 보호장치의 생략]
▣ 예상치 못한 선로의 개방이 오히려 위험을 초래할 수 있는 경우
⊙ 전원공급 회로에 과부하 보호장치의 설치 생략
⊙ 과부하 경보장치를 설치하는 것이 안전함
[병렬회로에서의 과부하 보호장치]
▣ 한개의 과부하 보호장치가 여러개의 병렬회로를 보호하는 경우
⊙ 병렬회로 내에 분기회로가 있어서는 안됨
⊙ 병렬회로를 분리시키는 단로기나 개폐기를 사용하여서도 안됨
⊙ 이는 환상회로에 대하여도 적용됨
① 병렬회로의 전선이 균등하게 전류를 분담하는 경우
⇒ 과부하보호장치의 선로의 연속허용전류 Iz값이 병렬전선 각각의 허용전류 합으로 계산
② 병렬회로의 전선이 불균등하게 전류를 분담하는 경우
⇒ 과부하 보호장치의 선정에 따른 전류 및 관련 요구사항을 선로별로 고려
#배선용차단기 #MCCB #과부하보호장치 #중성선 #접지선 #상도체 #자동개폐장치 #병렬회로
'전기공사 감리 > 전력시설물 감리 지침' 카테고리의 다른 글
| 무정전전원장치 (UPS : Uninterruptible Power Supplier) (0) | 2026.02.27 |
|---|---|
| PQ평가와 적격심사 (3) | 2026.02.24 |
| 배선용 차단기 - 1 (0) | 2026.02.22 |
| 무정전전원장치 (UPS) (0) | 2026.02.21 |
| 저압용 배 · 분전반 규정 및 구조 (7) | 2026.02.20 |
